张家界文明网首页
设为首页
|
加入收藏
|
联系我们
首页
上级精神
领导论谈
文明政务
文明创建
志愿服务
我们的节日
区县传真
时政
思政工作
文明聚焦
文明简报
道德建设
未成年人
人文张家界
他山之石
评论
专题
博客
视频
身边好人
公益广告
张家界文明网 〉
首页
>
文明政务
>
文件材料
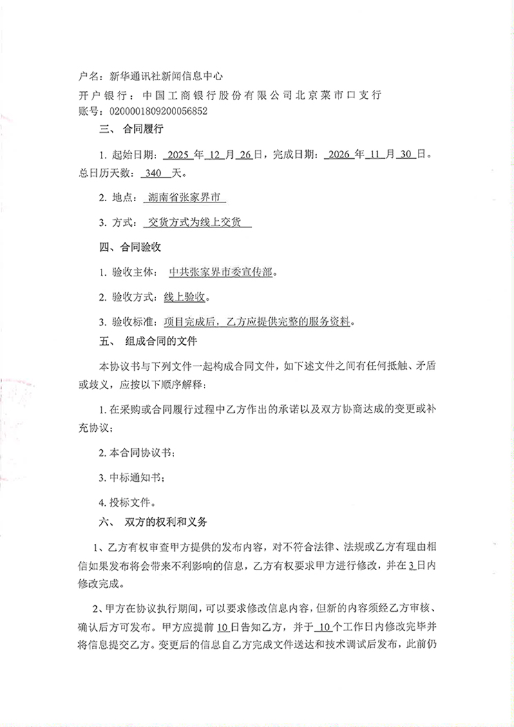
新华社年度合作项目政府采购公示
2025-12-26 08:44:02 阅读:
编辑:
admin周
相关新闻
精彩资讯
张家界市武陵源区:驻村帮扶绘新卷 石家
丹心润教,强师兴校——慈利县教师进修学
慈利县经投集团开展“心系养老服务·情
慈利县召开国省人大代表会前建议调研座
湖南省知识产权保护中心与桑植县签订合
桑植县召开党风廉政建设和反腐败工作、
桑植县召开2026年妇联系统工作部署会议
张家界武陵源表彰5名“的哥”“的姐”
筑牢安全防线!张家界高速武陵源管理所开
精彩视频
金则先:扎根大山36年小学校的“大家长”
武陵源李景军义工服务队2018年度年会盛典
张家界新时代好少年(杜亭豫)
《走进张家界》不断续写的传奇
新闻排行榜
关于开展“张家界好人”推荐评选活动的通知
关于进一步推进志愿者公益保险工作的通知
张家界市文明办2017年整体支出绩效自评报告
“文明张家界”微信公众号今日上线/文明新风
关于评选全市未成年人思想道德建设工作 先
2018届张家界市文明村镇、文明单位、文明标
关于2014届文明村镇、文明单位、文明标兵单
关于首届张家界市文明校园、文明标兵校园
关于推荐申报第五届全国道德模范和评选 表
主办单位:中共张家界市委宣传部、张家界市精神文明建设办公室
备案信息:湘ICP备14004549号
张家界文明网版权所有